

全国免费客服电话 025-83700868 邮箱:bafanglaicai@126.com
手机:13905181235
电话:025-83700868
地址:南京市鼓楼区三步两桥145号
发布时间:2026-03-08 07:12:43 人气:
97国际-至尊品牌,源于信誉-3月3日,武汉天源公告,公司和上海康恒环境股份有限公司组成的联合体为株洲市南部生活垃圾焚烧发电厂特许经营项目中标供应商。公司于2026年1月23日与上海康恒环境股份有限公司在湖南省株洲市共同设立项目公司株洲合源环保能源有限公司,作为该项目实施主体。
近日,茶陵县城市管理和综合执法局作为政府授权的项目实施机构,与株洲合源环保能源有限公司签订了《株洲市南部生活垃圾焚烧发电厂项目特许经营协议》,项目总投资为3.69亿元。项目采用BOT方式,特许经营期30年。
该项目建设生活垃圾处理量为600吨/天的生产线台中温次高压余热锅炉,配套安装1台15兆瓦凝汽式汽轮发电机组及相应配套设施等。服务范围为茶陵县、炎陵县、攸县南部,目前三县已签订初步协议,并明确由茶陵县政府负责采取特许经营(BOT)模式统一实施。
2025年12月30日,湖南省株洲市南部生活垃圾焚烧发电厂特许经营项目中标结果公示。武汉天源集团股份有限公司、上海康恒环境股份有限公司联合体中标,中标单价:69.50元/吨。
3月3日,山东华电淄博上大压小2×35万千瓦燃煤热电项目脱硫岛(含废水零排放)EPC总承包中标候选人公示。
第一中标候选人:中国华电科工集团有限公司,投标报价:10188.000000万元;
第二中标候选人:福建龙净环保股份有限公司,投标报价:10816.000000万元。
项目规模:建设2x35万千瓦超超临界燃煤热电机组,同步建设脱硫、脱硝设施。
招标项目划分为1个标段,具体为:环保岛建筑及安装-脱硫岛(含废水零排放)EPC总承包(CHDTDZ005/25-ZB-00201):本期工程石灰石-石膏湿法烟气脱硫系统、废水零排放系统以及本工程所涉及到的所有工作(不含土建施工),包括设计、制造、采购、运输及储存、安装、调试、试运行、试验检验、消缺和最终交付等所有工作,以及备品备件和专用工具、技术服务(含技术服务、培训、参与性能试验等)。
北极星注意到,2月12日,中国华电科工集团有限公司中标内蒙古华电腾格里4X100万千瓦煤电项目脱硫EPC总承包和华电汕头电厂2X1000MW燃煤发电扩建项目烟气脱硫EPC总承包,合计中标金额45276万元。
2月27日,中国能建葛洲坝生态环保公司首个污水处理厂储能项目——湖南安乡污水处理厂200千瓦/466千瓦时储能项目顺利并网。
该项目总规模达3.1兆瓦/7.223兆瓦时,覆盖湖南安化、安乡、津市、祁阳、涟源、湘阴、岳阳七个县市污水处理厂。项目创新采用“多点布局、集群管控”建设模式,在七个污水处理厂分别建设了独立的储能子系统,通过数字化能源管理系统,实现对七个污水处理厂储能设备的统一监控与智能调度,最大化挖掘储能资产价值。
该项目投入运行,标志着葛洲坝生态环保公司在水务行业绿色低碳转型与分布式储能应用领域取得突破。公司依托储能设备实现削峰填谷及应急备用电源保障,将显著降低运营成本,有效提升供电可靠性,进一步推动污水处理厂管理数字化转型。
中国给水排水2026年污水千人大会(城市更新、污水提质增效、供排水管网、水环境、溢流污染治理、园区废水、零碳园区建设及运营、污泥处理处置)主办协办技术报告邀请
水投策论注意到,近一个月来,同一重大水利工程的业主单位,先后遭两家上市公司起诉索要欠款,究竟是怎么回事?
2月12日,上市公司龙泉股份(全称山东龙泉管业股份有限公司)发布关于累计诉讼、仲裁情况的公告,披露了两起涉案金额超千万的案件情况,其中就包括涉案金额高达1.3亿元的诉鄂北地区水资源配置工程建设与管理局(筹)案,如下表所示:
3月3日,上市公司韩建河山(全称北京韩建河山管业股份有限公司)发布关于公司涉及重大诉讼公告,披露了涉案金额超1.9亿元的诉鄂北地区水资源配置工程建设与管理局(筹)案:
龙泉股份请求判令鄂北地区水资源配置工程建设与管理局(筹)支付欠款4136.1万元,逾期付款利息416.83万元,违约金8497.99万元,合计约1.3亿元。
韩建河山请求法院判令鄂北地区水资源配置工程建设与管理局(筹)向公司支付欠款8535.78万元,逾期付款利息860.24万元,违约金9947.95万元,合计达19343.97万元(约1.9亿元)。
龙泉股份请求判令鄂北地区水资源配置工程建设与管理局(筹)支付欠款4136.1万元,逾期付款利息416.83万元,违约金8497.99万元,合计约1.3亿元。
韩建河山请求法院判令鄂北地区水资源配置工程建设与管理局(筹)向公司支付欠款8535.78万元,逾期付款利息860.24万元,违约金9947.95万元,合计达19343.97万元(约1.9亿元)。
鄂北地区水资源配置工程建设与管理局(筹)是鄂北地区水资源配置工程(以下简称“鄂北工程”)的项目法人,鄂北工程是国务院确定的172项重大节水供水工程之一,被誉为“湖北水利一号工程”,据媒体报道其可研批复总投资超180亿元。
2025年12月,鄂北工程通过了工程完工验收。今年1月,该项目发布了工程竣工财务决算编制服务招标公告,2月9日宣告因有效投标单位不足3家而招标失败,2月28日又发布了第二次招标公告。
据龙泉股份2016年1月14日发布的公告,该公司与鄂北地区水资源配置工程建设与管理局(筹)签订了《湖北省鄂北地区水资源配置工程2015年度第三批项目PCCP 采购(一)合同书》,合同金额约6.6亿元。
经过10年建设,工程都已经完工验收了,业主单位却仍处于“筹”的状态,这是何故?
根据两家公司2016年1月发布的合同公告,付款方式均为20%的预付款,然后按“厂内检验、出厂检验、安装打压试验、 全线通水合格”等几个主要进度节点分期支付货款,以及设有合同价格 5%的保留金。且公告中都提示了“合同采取分期多次付款的方式,因此存在不能及时收回部分合同款的风险”。
经过10年建设,工程都已经完工验收了,业主单位却仍处于“筹”的状态,这是何故?
根据两家公司2016年1月发布的合同公告,付款方式均为20%的预付款,然后按“厂内检验、出厂检验、安装打压试验、 全线通水合格”等几个主要进度节点分期支付货款,以及设有合同价格 5%的保留金。且公告中都提示了“合同采取分期多次付款的方式,因此存在不能及时收回部分合同款的风险”。
国务院办公厅2016年印发的《关于清理规范工程建设领域保证金的通知》(〔2016〕49号)规定:
未按规定或合同约定返还保证金的,保证金收取方应向建筑业企业支付逾期返还违约金。
未按规定或合同约定返还保证金的,保证金收取方应向建筑业企业支付逾期返还违约金。
住建部和财政部2017年印发的《建设工程质量保证金管理办法》(建质〔2017〕138号)进一步明确:
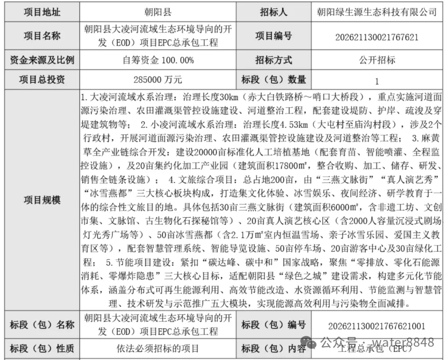
28.5亿EOD项目中标候选人公示/江苏民企牵头拿下安徽28.5亿EOD项目!
日前,辽宁朝阳县大凌河流域生态环境导向的开发(EOD)项目EPC总承包工程中标候选人公示。
第一中标候选人:河北松朗建筑工程有限公司、中国中元国际工程有限公司、中咨海外咨询有限公司、朝阳干草生态科技有限公司、中佳勘察设计有限公司
第二中标候选人:赫都盛达建设有限公司、北京班墨国际工程设计有限公司、山东岩土勘测设计研究院有限公司
第三中标候选人:河北太平洋建设工程有限公司、华睿诚工程设计有限公司、河北华勘资环勘测有限公司
第一中标候选人:河北松朗建筑工程有限公司、中国中元国际工程有限公司、中咨海外咨询有限公司、朝阳干草生态科技有限公司、中佳勘察设计有限公司
第二中标候选人:赫都盛达建设有限公司、北京班墨国际工程设计有限公司、山东岩土勘测设计研究院有限公司
第三中标候选人:河北太平洋建设工程有限公司、华睿诚工程设计有限公司、河北华勘资环勘测有限公司
全产业链综合开发:建设20000亩标准化人工培植基地及20亩集约化加工产业园(建筑面积17800m);
文旅综合项目:30亩三燕文脉街(建筑面积6000m2)、20亩线人容量沉浸式剧场、灯光秀广场等)、50亩冰雪燕都(含2.1万m室内恒温雪场、亲子冰雪乐园、爱国主义教育区等),配套智慧管理系统、智能导览设施、50亩停车场、20亩游客中心及30亩绿化工程。
全产业链综合开发:建设20000亩标准化人工培植基地及20亩集约化加工产业园(建筑面积17800m);
文旅综合项目:30亩三燕文脉街(建筑面积6000m2)、20亩线人容量沉浸式剧场、灯光秀广场等)、50亩冰雪燕都(含2.1万m室内恒温雪场、亲子冰雪乐园、爱国主义教育区等),配套智慧管理系统、智能导览设施、50亩停车场、20亩游客中心及30亩绿化工程。
中国给水排水2026年污水千人大会(城市更新、污水提质增效、供排水管网、水环境、溢流污染治理、园区废水、零碳园区建设及运营、污泥处理处置)主办协办技术报告邀请
28.5亿元大凌河EOD项目:以30公里河道治理为支点,撬动2万亩产业链、200亩冰雪文旅客群和零碳能源系统,赌的是绿水青山能否转化为可验证的现金流。
在北方的冷风里,大凌河岸边还没完全回暖,朝阳县却递出了一张“热脸”:一宗把生态、产业、文旅和节能捆成一体的大项目,公开亮相。很多人第一反应是“又在修河道”,但把清单翻到第二页你会发现,这是一场试图用生态做现金流的复杂工程,不止是挖淤泥那么简单。说白了,这是一笔28.5亿元的系统性投资,赌的是“绿水青山能不能变成稳定的经营性收入”。
- 工程盘子有多大?大凌河水系治理30公里(赤大白铁路桥到哨口大桥),小凌河4.53公里(大屯村至庙沟村),包括面源污染治理、农田灌溉渠管控、河道整治及堤防、护岸、疏浚、穿堤建筑物配套。
- 产业侧不走空:全产业链,规划20000亩标准化人工培植基地(育苗、智能喷灌、全程监控),再叠加20亩加工园,17800㎡厂房,收购、加工、储存、研发、销售一条龙。
- 文旅不是点缀,是现金流入口的核心:总占地200亩,拆成“三燕文脉街”(30亩、建筑面积6000㎡,非遗工坊、文创市集、文脉馆、古生物化石探秘馆)、“线人沉浸式剧场、灯光秀广场)和“冰雪燕都”(50亩、2.1万㎡室内恒温雪场、亲子冰雪乐园、爱国主义教育区)。再配智慧管理、智能导览、50亩停车场、20亩游客中心、30亩绿化。
- 节能模块直对“碳达峰/碳中和”:分布式可再生能源、高效节能改造、水资源循环、监测与智慧管理、技术研发与示范,目标是“零排放、零化石能源消耗、零爆炸隐患”,为朝阳县“绿色之城”做底层设施。
- 资金面同步给出“价信号”:第一名候选人是河北松朗建筑工程有限公司联合体(中国中元国际工程有限公司、中咨海外咨询有限公司、朝阳乾草生态科技有限公司、中佳勘察设计有限公司),投标报价276,580万元;第二名为赫都盛达建设有限公司联合体(北京班墨国际工程设计有限公司、山东岩土勘测设计研究院有限公司),投标报价281,190万元;第三名为河北太平洋建设工程有限公司联合体(华睿诚工程设计有限公司、河北华勘资环勘测有限公司),投标报价281,060万元。三家价格“贴身缠斗”,差距不到2%。
- EOD的逻辑是把生态修复与可持续经营绑定,通过产业与文旅的现金流反哺治理成本。对于朝阳县,这套打法更像因地制宜的“多线程”工程:上游抓面源污染,减少入河负荷;中游做农渠与基础设施,提高水系稳定性;下游用文旅和中药材产业去拉动人流与产值,形成经营性现金流。
- 并非随手选的作物,它是医药工业常用原料,但历史上多靠野生采集,质量与供给不稳定。20000亩人工培植+17800㎡加工和研发,一方面尝试把原料标准化,另一方面把价值链尽量留在本地,减少“种在这儿,利润在别处”的尴尬。
- 冰雪文旅是重能耗场景,但项目前置了节能系统做“底盘”。在恒温雪场中,如果分布式能源和循环水系统跑得起来,能耗峰值可被拉平,才可能把“门票+活动+衍生消费”变成净现金流。
- 这背后的逻辑其实是:生态修复是长期资产,产业与文旅是经营性资产,节能体系是成本端的刹车。三者必须协同,缺一条,现金流就断档。
- 从联合体构成看,设计与咨询比重不轻:有大型综合设计院、有海外咨询,有本地生态科技企业,还有勘察设计。这不是“纯施工拼价格”,更像“方案+落地能力”的复合比拼。
- 报价靠拢说明对成本结构的认知高度一致,聪明钱关注的是“收入端是否可验证”。换成人话:游客能不能来、来多少、来几次;单客贡献能不能覆盖能耗和折旧;的产量与品质能否稳定、销售渠道是否锁定;节能模块是“真降本”还是“好看但不回本”。
- 机构视角里,还有两条容易被忽视的红线:政府付费比例与绩效考核机制(EOD对财政约束更敏感);工程分期与现金流错配(建设期吃紧、运营期回收慢)。这决定了项目是否能在真实利率环境里跑通。
- 文旅季节性强,冰雪项目对客流与能耗极其敏感;如果智慧管理和分布式能源不给力,盈亏线会“上移”。
- 产业链要经得住“标准化+药政”双考验,原料价格波动与渠道稳定性是关键变量。
- 能力闭环:联合体在“设计-施工-运营-节能”四段有成熟案例与可追溯数据。
一句话留给所有参与者:把生态当成资产不难,难的是让它持续产生现金流并在审慎的利率约束下依然站得住。
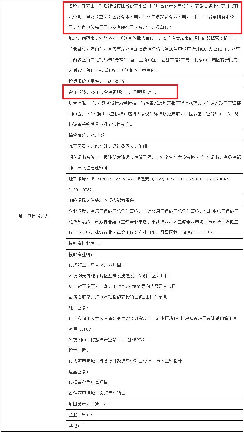
近日,安徽省旌德县水环境综合治理与产业融合发展(EOD)项目中标候选人公示。
由江苏山水环境建设集团股份有限公司牵头联合体预中标,合作年限为20年,其中建设期3年,运营期17年。
公开资料显示,江苏山水环境建设集团股份有限公司成立于2001年,注册资本2亿元,主营业务涉及对外承包工程、园林绿化工程、公路工程、市政公用工程、古典建筑工程、房屋建筑工程、水利水电工程等等,大股东是江苏大观投资有限公司,持股50%,为民营科技企业。
第一中标候选人:江苏山水环境建设集团股份有限公司(联合体牵头单位)、安徽省旌水生态开发有限公司、申药(重庆)医药有限公司、中传文创投资有限公司、中国二十治集团有限公司、北京中传先导园科技有限公司(联合体成员单位),投标报价(费率):96.880%
第二中标候选人:中城大有产业集团有限公司(联合体头单位)、旌德县梓山城乡建设投资有限公司、中铁六局集团有限公司,安徽省交通规划设计研究总院股份有限公司、国旅(江苏)徐州国际旅行社有限公司(联合体成员单位),投标报价(费率):96.900%
第三中标候选人:中铁四局集团有限公司(联合体牵头单位)、浙江数智交院科技股份有限公司(联合体成员单位),投标报价(费率):97.000%
【目次】污水提标改造(污水提质增效)高级研讨会(第十届)邀请函同期召开供水排水管网水环境大会、污水资源化(再生水)/园区污水大会
请提前报名回执,限1500人;本次会议仅限提前回执报名单位代表参会;参会代表可获得2026年年度继续教育学时证明;所有受邀演讲嘉宾均可获得加盖主办单位公章的会议演讲荣誉证书。
时间:2026年3月25日—28日,3月25日报到,26日和27日会场报告,28日参观典型工程项目
哈尔滨工业大学环境学院、污泥安全处置与资源化技术国家工程研究中心、同济大学环境科学与工程学院、联合国环境规划署同济环境与可持续发展学院、清华大学环境学院、东南大学能源与环境学院、北京建筑大学、北京市可持续城市排水系统构建与风险控制工程技术研究中心、中山大学土木工程学院、清华大学深圳国际研究生院、长沙理工大学水利与海洋工程学院、南京大学环境学院、贵州大学、北京林业大学、四川大学建筑与环境学院、日本国立东北大学工学院土木与环境工程系、重庆工商大学、中国科学院生态环境研究中心、浙江工业大学环境学院、西安交通大学、重庆大学环境与生态学院、华南理工大学环境与能源学院、四川轻化工大学土木工程学院、上海大学、东华大学、西南交通大学土木工程学院、哈尔滨工业大学(深圳)、上海交通大学电子信息与电气工程学院、青岛理工大学、山东建筑大学、山东科技大学、中—荷未来污水处理技术研发中心、西安建筑科技大学环境与市政工程学院、安徽工业大学生物膜法水质净化及利用技术教育部工程研究中心、西安理工大学/爱尔兰都柏林大学、上海师范大学、扬州大学环境科学与工程学院、河北农业大学城建学院、陽明交通大學、河海大学环境学院、东华大学等。
本届大会按照专业化、高规格、高水平的要求,突出“创新、协调、绿色、开放、共享”特色。
2、协办单位(赞助费6万元:技术报告1个+展示桌1个+论文集彩页广告1P+2人参会费)
3、大会上发言(报告15分钟+5分钟问答)/文章发表2-3篇/2个代表,发资料,论文集前彩插广告1P等共计3万元。
7、政府部门、水务集团、设计院(集团)本单位团体30人以上的,前30人按照2000元每人,超过30人的会议代表超过部分免费(同一单位,只收前30人会议费),但须提前回执到 中国给水排水杂志社审核通过。
9、本次会议采用现场报告+参观形式,参会代表还可获得2024年度继续教育学时证明。所有受邀演讲嘉宾均可获得加盖主办单位公章的论坛演讲荣誉证书。
报告人:张悦 中国土木工程学会水工业分会理事长 《中国给水排水》编委会名誉主任
报告人:王科 哈尔滨工业大学环境学院教授/博导 污泥安全处置与资源化技术国家工程研究中心副主任
报告题目:从外水排查到系统最优:数智双轮驱动的排水系统提质增效技术路径与实践
报告人:南京市测绘勘察研究院股份有限公司武迪信息化板块智慧水务组负责人/解决方案专家
报告题目:温州低碳氮比污水AOA工艺原位改造运行效果及其成套技术研究进展
报告人:浙江省应急厅城市内涝和水污染控制应急技术重点实验室严立主任 研究员
报告人:北京建筑大学北京市可持续城市排水系统构建与风险控制工程技术研究中心王建龙教授
报告人:张炜铭南京大学环境学院教授/博导 生态环境部有机化工废水处理与资源化工程技术中心 主任
报告人:北京建筑大学郝晓地教授 主要研究方向为污水生物脱氮除磷技术 污水处理数学模拟技术 可持续环境生物技术
报告人:北京首创生态环保集团股份有限公司中—荷未来污水处理技术研发中心 吴远远 博士
报告人:北京首创生态环保集团股份有限公司中—荷未来污水处理技术研发中心 张晓发 博士
报告人:西安建筑科技大学环境与市政工程学院卢金锁院长 教授 博导 注册设备工程
被告人:吴军 扬州大学环境科学与工程学院教授 博士生导师 副院长 江苏省水环境保护与装备工程研究中心主任
报告人:马江雅 安徽工业大学 生物膜法水质净化及利用技术教育部工程研究中心 教授
报告题目:工业园区污水准Ⅲ类排放标准设计方案分享——以成都高新西区水质净化中心为例
报告人:中国市政工程西北设计研究院有限公司雷克刚 副总工程师 第三设计院副院长 公司水环境技术中心副主任
报告人:中国电建集团华东勘测设计研究院有限公司唐颖栋茅洲河水环境整治工程设计总负责人 一级项目经理
报告人:田海成 济南市市政工程设计研究院(集团)有限责任公司 高级工程师 水处理所工艺专业副总工程师
报告人:曹业始博士 新加坡公用事业局(PUB)前首席专家中持宜兴环境技术有限公司前总工艺师 苏州排水公司顾问
报告题目:基于全流程碳量化模型的城镇污水处理厂正向参数化设计与低碳运维实践
报告题目:如何运用实时控制技术帮助城市排水系统提质增效——解析长沙圭塘河流域实时控制系统项目案例
报告题目:《从建设期到永久期:基于建运协同的干线系统智能低碳运行实例分享》
报告人:上海市城市建设设计研究总院(集团)有限公司 黄瑾 教授级高工/副总工
报告人:黄志彬 陽明交通大學 讲座教授 环境科技与智能系统研究中心主任 美国环境工程师及科学家学院海外荣誉院士
报告人:田川中国城市规划设计研究院水务院工程规划研究所所长/正高级工程师
报告人:西安市政设计研究院有限公司曹俊峰土建与环境分院水环境所所长 国家注册给排水工程师 高级工程师
报告人:高爱华 正高级工程师 现任中原生态环境技术创新中心(河南)有限公司执行董事 总经理
报告人:中国市政工程华北设计研究总院有限公司副总工王浩正智慧水务分公司院长
报告人:南昌市城市规划设计研究总院集团有限公司熊文军规划设计院 总工程师
报告人:谢胜上海市政总院研究院市场总监生态城更中心主任高级工程师咨询工程师(投资)
报告题目:水动力模型耦合活性污泥模型技术在超大规模污水处理厂群高效运行中的应用与实践
报告人:上海市城市建设设计研究总院(集团)有限公司环境与交通设计院 周传庭 博士 正高级工程师/副总工程师
报告人:陈积义湖南省建筑设计院集团股份有限公司正高级工程师执行总工程师 市政工程创新研究院院长 总工
报告题目:提标增效· 智净未来——格兰富助力污水厂提标改造的解决方案及应用案例
报告题目:节能40+%的高效曝气 - 来自埃斯普AEROSTRIP®的解决方案;
报告人:上海化学工业区中法水务发展有限公司周珉水研究中心主任(27日上午报告)
报告人:刘家宏,中国水科院水资源所副所长、水利部数字孪生流域重点实验室副主任,国家级科技创新领军人才,二级正高、博士生导师。主要从事极端水文过程与洪涝防控研究。(26日)
报告人:尹华升湖南省建筑科学研究院副总工程师,清华大学创新领军工程博士生,湖南省排水协会副秘书长
报告人:张功良北京首创生态环保集团股份有限公司高级工程师、高级技术经理人
普通参会人员(设计院、水务公司、政府部门)为2300元/人(含会务、资料、场地、用餐、参观考察等费用),2026年3月8日前返回参会回执并汇款的普通参会人员为2000元/人;设备工程技术企业参会人员为2900元/人,2026年3月8日前返回参会回执并汇款的设备厂家参会人员为2600元/人。
打车:青岛胶东国际机场距酒店约65分钟车程 ,青岛火车站、栈桥距酒店约20分钟车程,青岛火车站北站距酒店约40分钟车程,青岛火车站西站距酒店约45分钟车程,青岛市区距酒店约30分钟车程。
地铁:青岛胶东国际机场距酒店地铁路线小时),机场乘坐地铁8号线(胶东机场站),坐9站至青岛北站下车,站内换乘地铁1号线站至天目山路站,下车后出站打车约10分钟到酒店。青岛火车站距酒店地铁路线
:(全程约1小时10分钟),青岛火车站乘坐地铁1号线站至薛家岛站,下车后出站打车约10分钟到酒店。青岛火车北站距酒店地铁路线
:(全程约1小时30分),青岛火车北站乘坐地铁1号线(青岛北站),坐21站至薛家岛站,下车后出站打车约10分钟到酒店。组委会联系方式
参会回执 (复印有效)请参会人员认真填写回执后,传真和 E-mail传回,以便提前安排住宿。
(1000多位水行业专家精彩报告分享!扫描视频号二维码关注后,可以免费听报告)
6万元:技术报告1个+展示桌1个+论文集彩页广告1P+2人参会费)3、大会上发言(报告
15分钟+5分钟问答)/文章发表2-3篇/2个代表,发资料,论文集前彩插广告1P等共计3万元。4、会场外集中展示区展示桌(
3万元每个,含2人参会费)。5、其他赞助方式(如礼品、晚宴、抽奖奖品等),按实际发生金额支付。
30人以上的,前30人按照2000元每人,超过30人的会议代表超过部分免费(同一单位,只收前30人会议费),但须提前回执到 中国给水排水杂志社审核通过。9、本次会议采用现场报告
+参观形式,参会代表还可获得2024年度继续教育学时证明。所有受邀演讲嘉宾均可获得加盖主办单位公章的论坛演讲荣誉证书。中国给水排水2026
年大会主办协办技术报告邀请返回搜狐,查看更多平台声明:该文观点仅代表作者本人,搜狐号系信息发布平台,搜狐仅提供信息存储空间服务。
相关推荐